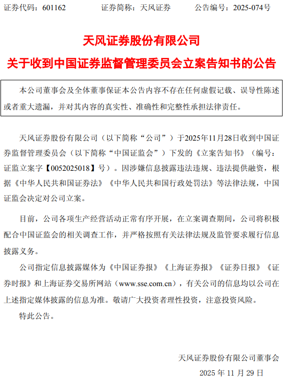
11月28日,天风证券发布《关于收到中国证券监督管理委员会立案告知书的公告》称,公司于2025年11月28日收到中国证券监督管理委员会(下称“中国证监会”)下发的《立案告知书》(编号:证监立案字【0052025018】号)。 “因涉嫌信息披露违法违规、违法提供融资,根据《中华人民共和国证券法》《中华人民共和国行政处罚法》等法律法规,中国证监会决定对公司立案。...
中新网杭州11月27日电 (潘沁文)浙江一位患重度抑郁症多年、传统治疗方法对其几乎无效的患者,通过植入一款微型脑机接口设备,如今已接近康复。 这不仅是科技的奇迹,更是浙江在医疗器械创新领域深耕的缩影——从AI辅助诊断到手术机器人,从脑机接口到视觉重建,一批具有国际竞争力的创新医疗器械正在这片产业沃土上加速涌现。 AI如何成为医生的“超级拍档”...
《张府君夫人董韶容墓志》志石拓本(约三分之一),来自《陕西西安唐董韶容墓发掘简报》 《考古与文物》2025年第9期发表了陕西省考古研究院《陕西西安唐董韶容墓发掘简报》,认为张府君是盛唐宰相张九龄,董韶容是他的妻子。《收藏家》2025年第9期发表史晟《唐张九龄之妻董韶容墓志的个人解读》一文,认为董氏由玄宗赐婚而嫁给张九龄,《望月怀远》和《感遇十二首》等诗...
中新网迪庆11月26日电 (赵旭燕)云南省迪庆藏族自治州纳帕海省级自然保护区管护局(下称纳帕海管护局)26日消息,纳帕海新记录到鹤鹬、细嘴鸥两种鸟类,这也是该州首次记录到。截至目前,纳帕海共记录到包括黑颈鹤、黑鹳、白尾海雕、灰鹤等国家一级、二级重点保护野生动物在内的268种鸟类。 纳帕海位于迪庆州香格里拉市,在藏语里意为“森林背后的湖泊”,平均海拔...
来自沿沪宁产业创新带的百余位金融机构及科创企业代表齐聚一堂,共同探讨科技金融合作的新空间。 上海市普陀区政府党组成员、二级巡视员许为民致辞。普陀区沿沪宁协同创新办公室常务副主任陆海、普陀区人才发展服务中心主任孔怡雯、普陀区科委副主任邬民乐、普陀区投促办副主任洪晓宁、长征镇副镇长周玮、澎湃新闻副总裁张俊出席会议。 融资需求报告发布:自筹为主,期待产业资本 澎...
视频丨小吃制作也可享受高层次人才待遇 多地打造人才培养新生态 人才是产业升级和创新发展的关键。“十五五”规划建议提到,加快建设国家战略人才力量,培养造就更多战略科学家、科技领军人才、卓越工程师、大国工匠、高技能人才等各类人才。各地也不断推出新举措,打造人才培养新生态,激活发展新动能。 随着我国建成全球规模最大的清洁能源体系,储能电站运维管理员...
本届全运会上,上海市体育局及直属单位与社会力量联合办训培养的运动员共计282名,占上海代表队参赛运动员总数的32%,共获得7枚金牌、4枚银牌和9枚铜牌,参赛项目则聚焦篮球、足球、攀岩、击剑、高尔夫等市场化程度高或市民喜闻乐见且兼具城市特色的体育项目。 上海久事三人篮球俱乐部与横沙誉民篮球俱乐部联合组队夺得冠军,社会办训价值得到彰显。 比如三人篮球,上海...
中新网南昌11月24日电 (卢梦梦)日前,在江西省南昌市安义县峤岭省级自然保护区开展的野生动植物调查工作中,调查人员通过红外相机清晰记录到国家一级重点保护野生动物——白颈长尾雉的雄性、雌性个体。该物种在南昌系首次发现。 图为江西省南昌市安义县峤岭省级自然保护区红外相机记录到的白颈长尾雉(雄性)影像。安义县林业局供图 作为国家一级重点保护...
11月24日上午进行的美职联季后赛东区半决赛中,阿根廷球王踢出了头球破门+助攻“帽子戏法”的神奇表现,帮助球队创队史纪录闯进东区决赛。 看上去,即便已经38岁,梅西的油箱依然没空。对于明年的世界杯,梅西本人尚未做出是否参赛的决定,但当下看来,他离下一次世界杯征程似乎越来越近了。 梅西与队友庆祝进球。 再为迈阿密国际创历史 梅西的职业生涯总是伴随着一个又...
中新网成都11月23日电 题:历史系台生廖妤轩:在川渝之间,寻找历史的答案 记者 王鹏 “我觉得学历史最大的意义,是让我学会思考,去分辨事情的真伪。”近日,谈及来大陆求学的意义,四川师范大学历史系台湾学生廖妤轩说,求学之路不仅是一段青春历程,更是一场关于认识与理解的旅程。 图为2025年初,廖妤轩(右)在成都一中学担任实习老师。受访...